役員社宅の経費化ルールを徹底解説!賃貸料相当額の計算から節税効果まで
Relyne(リライン)会計事務所の永野です。
会社経営者の節税対策として非常に効果が大きいのが「役員社宅」の活用です。
ただし、仕組みを正しく理解せず運用すると、税務調査で全額否認され、多額の追徴課税を受けるリスクもあります。
この記事では、役員社宅の仕組みから、経費にできる金額の具体的な計算方法、節税効果のシミュレーション、税務調査で否認されないための注意点まで、これ1本で全て分かるように公認会計士・税理士が徹底解説します。
役員社宅の導入や計算方法、社内規程の整備でお悩みの方は、お問い合わせフォームからお気軽にご相談ください。
目次
1. 役員社宅とは
役員社宅とは、法人(会社)が契約者となって借りた住宅(または法人所有の住宅)を役員に貸し出す制度です。
通常、役員が個人で物件を借りる場合、家賃は役員個人の給与(税引き後の手取り)から支払います。一方、役員社宅制度を活用すると、会社が家賃を支払い、役員はその一部を会社に支払えばよいことになります。
ポイントは、会社が契約者になり、かつ役員から一定額以上の家賃を徴収することです。
この2点を満たして初めて、差額を会社の経費にできます。
2. なぜ役員社宅で節税できるのか(仕組み)
役員社宅の節税メカニズムは、以下の2つの効果が同時に発生することにあります。
2-1 会社側:家賃の差額が経費(損金)になる
会社から見ると、お金の流れは以下のようになります。
• 会社 → 大家:家賃20万円(経費:地代家賃)
• 役員 → 会社:家賃 10万円(収益:受取家賃)
• 差引:10万円が会社の経費として残る
つまり、会社が大家に支払う家賃と、役員から受け取る家賃の差額10万円が会社の経費として損金算入され、その分だけ法人税の課税所得が減ります。
2-2 役員個人側:手取りを減らさずに役員報酬を下げられる
役員社宅の真の威力は、役員個人側の節税効果にあります。
例えば、役員報酬を月60万円から50万円に下げ、その代わりに会社が家賃10万円を負担した場合、役員の実質的な手取りは変わらないにも関わらず、以下のコストが下がります。
• 役員個人の所得税・住民税(課税対象となる役員報酬が下がるため)
• 役員個人と会社の社会保険料(標準報酬月額が下がるため)
3. 役員から徴収すべき家賃(賃貸料相当額)の計算方法
役員社宅を税務上認めてもらうには、役員から「賃貸料相当額」以上の家賃を徴収する必要があります。
賃貸料相当額は、社宅の種類によって計算方法が3パターンに分かれます。
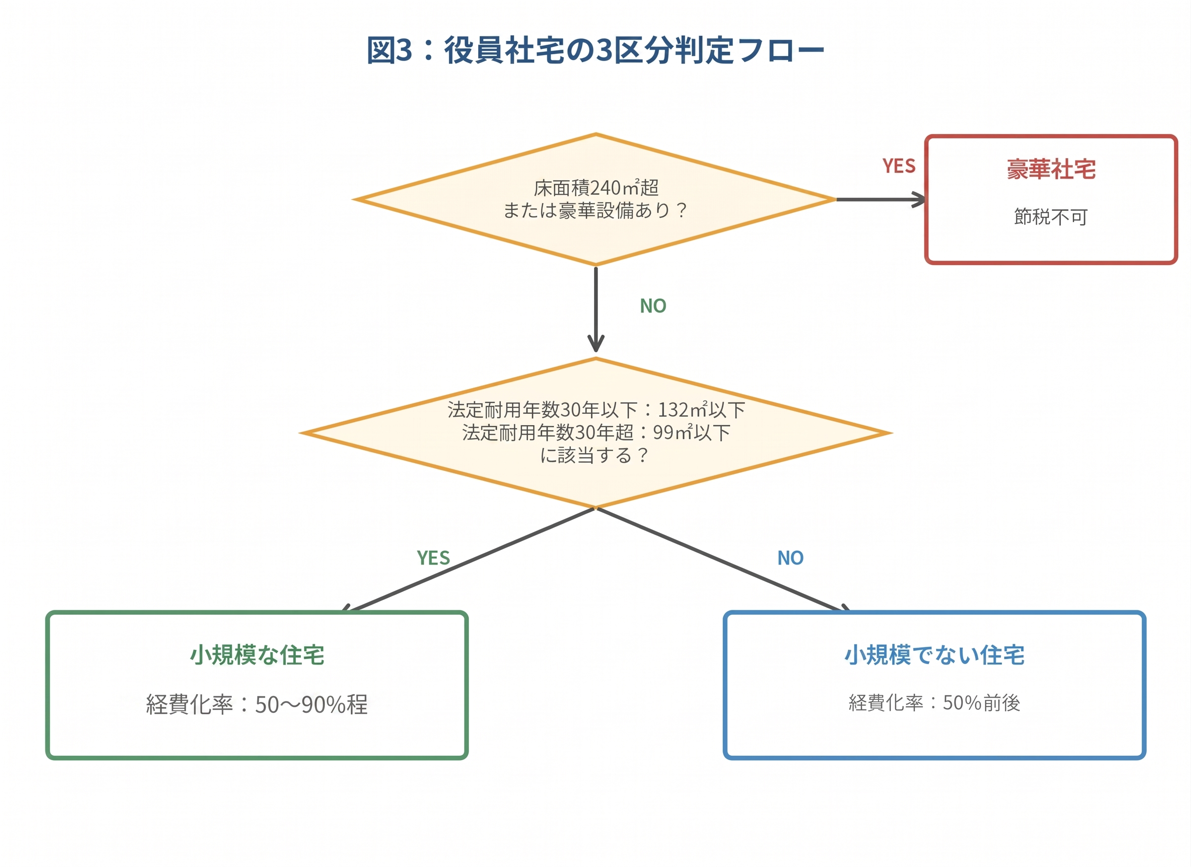
3-1 小規模な住宅(最も節税効果が大きい)
「小規模な住宅」に該当する場合、賃貸料相当額は非常に低く抑えられるため、家賃の80~90%程度を会社の経費にできることもあります。
中小企業の役員社宅は、ほとんどがこの区分に該当します。
【小規模な住宅の条件】
| 建物の法定耐用年数 | 床面積 |
|---|---|
| 30年以下(木造など) | 132㎡以下 |
| 30年超(鉄筋コンクリート造など) | 99㎡以下 |
※マンションの場合、共用部分を按分して専有部分に加えて判定します。
【計算式】
以下 ①〜③ の合計額が、月額の賃貸料相当額となります。
| ① | (その年度の建物の固定資産税の課税標準額)× 0.2% |
|---|---|
| ② | 12円 × (その建物の総床面積(㎡)÷ 3.3㎡) |
| ③ | (その年度の敷地の固定資産税の課税標準額)× 0.22% |
3-2 小規模でない住宅
小規模な住宅に該当しない場合(床面積が上記を超える場合)は、計算式が変わります。
【自社所有の場合】
以下 ① + ② の合計額を12で割った金額が、月額の賃貸料相当額です。
| ① | (その年度の建物の固定資産税の課税標準額) × 12% (法定耐用年数30年超の建物は10%) |
|---|---|
| ② | (その年度の敷地の固定資産税の課税標準額) × 6% |
【借上社宅の場合】
以下のいずれか多い方の金額が賃貸料相当額となります。
A:会社が大家に支払う家賃の 50%
B:自社所有の場合と同じ計算式で算出した金額
借上社宅で「家賃の50%」が一般的によく使われるのは、このルールが根拠です。
3-3 豪華社宅(節税効果なし)
以下に該当すると「豪華社宅」とみなされ、節税制度は一切使えなくなります。
この場合、通常支払うべき使用料(実勢家賃とほぼ同額)を役員から徴収する必要があります。
• 床面積が240㎡超(取得価額・賃料・内外装等を総合勘案)
• 240㎡以下でも、プール・役員個人の趣味を反映した特殊設備がある
4. 【具体例】家賃20万円のマンションで計算してみる
実際の数字で小規模な住宅の計算をしてみましょう。
【前提条件】
• 部屋:家賃20万円、専有面積65㎡、RC造(法定耐用年数47年 → 30年超)
• 建物の床面積1,200㎡、建物固定資産税課税標準額12,000万円、敷地固定資産税課税標準額8,000万円
【ステップ1】賃貸料相当額を計算する
① 12,000万円 × 0.2% = 240,000円
② 12円 × (1,200㎡ ÷ 3.3) = 4,364円
③ 8,000万円 × 0.22% = 176,000円
合計:420,364円/月(建物全体)
【ステップ2】貸与した部屋分に按分する
建物全体の賃貸料相当額を、貸与した部屋の専有面積で按分します。
按分割合:65㎡ ÷ 1,200㎡ ≒ 5.417%
部屋分の賃貸料相当額:420,364円 × (65 ÷ 1,200) ≒ 22,770円/月
【ステップ3】経費にできる金額を計算する
• 会社が大家に支払う家賃:200,000円
• 役員が会社に支払う家賃:22,770円(賃貸料相当額)
• 会社の経費:200,000円 − 22,770円 = 177,230円/月
つまり、家賃20万円のうち約89%(年間約213万円)を会社の経費にできることになります。 よく使われる「家賃の50%(10万円)」と比べると、月額で約7.7万円、年間で約92万円も経費を多く計上できる計算になります。
Point:固定資産税の課税標準額はどう確認する?
借上社宅の多くは、オーナーが1棟丸ごと所有するアパートや賃貸マンションです。この場合、固定資産税評価額は建物全体・土地全体に対して1つ決定されているため、建物全体の数値で計算した賃貸料相当額を、貸与した部屋の専有面積で按分する方法が一般的です(所得税基本通達36-41および36-42)。
国税庁:〔給与等とされる経済的利益の評価〕
借主(法人)として市区町村役場(東京23区は都税事務所)で「固定資産課税台帳」の閲覧を請求することで、その物件全体の課税標準額を確認できます(賃貸借契約書と本人確認書類を持参)。
5. 役員社宅の節税効果シミュレーション
【前提条件】
• 会社の業績:年間事業利益2,000万円(役員報酬・社宅経費控除前)
• 家賃:月20万円(年240万円)のマンション
(小規模な住宅に該当・賃貸料相当額は月22,770円)
• 役員個人:独身・扶養なし・40歳未満・東京都在住
以下の3パターンで比較します。
| 項目 | ① 社宅なし | ② 社宅あり (家賃50%負担) |
③ 社宅あり (適正計算) |
|---|---|---|---|
| 役員報酬(月額) | 80万円 | 65万円 | 55万円 |
| 会社が支払う家賃(月額) | 0円 (役員が自腹) |
20万円 | 20万円 |
| 役員が会社に払う家賃(月額) | – | 10万円 | 約2.3万円 (賃貸料相当額) |
※ いずれも役員の実質手取りが同水準になるように役員報酬を調整しています。
【年間コストの比較】
| 項目 | ① 社宅なし | ② 50%負担 | ③ 適正計算 |
|---|---|---|---|
| 役員報酬(年額) | 960万円 | 780万円 | 660万円 |
| 個人:所得税 | 約78万円 | 約45万円 | 約27万円 |
| 個人:住民税 | 約61万円 | 約44万円 | 約36万円 |
| 個人:社会保険料(本人負担) | 約119万円 | 約110万円 | 約96万円 |
| 会社:社会保険料(会社負担) | 約119万円 | 約110万円 | 約96万円 |
| 会社:法人税等 | 約238万円 | 約264万円 | 約280万円 |
| 合計負担(税+社保) | 約615万円 | 約573万円 | 約535万円 |
| ①との差額(節税額) | – | ▲約42万円 | ▲約80万円 |
※税率・社会保険料率は概算であり、実額は会社・個人の状況により異なります。
6. 税務調査で否認される7つのパターンと対策
役員社宅は税務調査で狙われやすい論点の一つです。以下の7つのパターンに該当すると、経費が全額否認され、追徴課税の対象となる可能性があります。
| 否認パターン | 対策 | |
|---|---|---|
| 1 | 役員の家賃負担がゼロ・低すぎる | 賃貸料相当額を超える家賃を徴収する |
| 2 | 契約・家賃支払いが役員個人名義 | 契約・支払いを法人名義に切り替える |
| 3 | 床面積240㎡超・豪華設備ありの物件 | 一般的な規模・設備の物件を選ぶ |
| 4 | もともと役員が住んでいた家を形だけ社宅化 | 契約・支払いを法人に切り替え、家賃計算を適正化 |
| 5 | 別荘・セカンドハウスとして利用 | 業務上の居住必要性がある物件に限る |
| 6 | 社内規程がない・内容に不備がある | 役員社宅規程を整備する |
| 7 | 水道光熱費・駐車場代等を経費計上 | 経費計上範囲を正しく理解する |
6-1 役員の家賃負担がゼロ・低すぎる
無償、または賃貸料相当額より低い家賃しか徴収していない場合、差額が役員給与として課税されます。
固定資産の課税標準額を把握し、毎年正しく計算することが重要です。
6-2 契約・家賃支払いが役員個人名義
賃貸契約書の名義が役員個人のまま、あるいは家賃が役員個人の口座から引き落とされている場合、「会社が役員に住宅手当を支給している」とみなされます。
賃貸契約は法人名義に切り替え、家賃は法人口座から直接支払うことが必須です。
6-3 豪華社宅とみなされる
床面積240㎡超の物件や、プール・特殊設備のある物件は「社宅」として認められません。
タワーマンションの高層階で内装が豪華な場合も否認リスクがあるため注意が必要です。
6-4 もともと役員が住んでいた家を社宅化
契約名義変更をせずに、実質的に役員個人の住居を「社宅扱い」にしている場合は税務署の指摘対象です。
既存物件を社宅化する場合は、貸主・管理会社に依頼して法人名義に切り替える必要があります。
6-5 別荘・セカンドハウスとしての利用
社宅は「業務上必要な居住環境の確保」が目的であるため、実際に住んでいない別荘は経費計上できません。
6-6 社内規程の不備
「役員社宅規程」がない、あるいは規程があっても家賃負担割合・対象者・手続きが曖昧な場合は否認リスクが高まります。
従業員用の社宅規程とは別に役員用の規程を整備しましょう。
6-7 水道光熱費・駐車場代等の経費計上
水道光熱費・インターネット代・駐車場代は原則として役員個人が負担すべき費用であり、経費計上すると役員給与として課税されます(※駐車場は一定条件を満たせば家賃の一部として扱えるケースもあります)。
7. 経費にできる費用・できない費用の一覧
役員社宅関連の費用は、経費計上の可否を細かく見極める必要があります。
| 借上社宅(会社が借りる) | 自社所有社宅 | |
|---|---|---|
| 経費計上OK | ・家賃(適正額) ・敷金(返還分除く) ・礼金(家賃割合) ・火災保険料 ・仲介手数料 ・賃貸保証料 ・更新料 ・鍵交換・ハウスクリーニング代 ・引っ越し費用 (※会社都合の転勤等、業務上の必要性がある場合のみ) |
・建物の減価償却費 ・固定資産税 ・不動産取得税 ・登記費用 ・借入金利息 ・建物の修繕費 |
| 経費計上NG(役員給与課税) | ・水道光熱費 ・通信費(インターネット・NHK等) ・駐車場代(原則) ・家具・家電のレンタル代 |
同左 |
8. 役員社宅導入の手順
これから役員社宅制度を導入する場合の流れは以下の通りです。
8-1 役員社宅規程の作成
対象者・対象物件の範囲・家賃負担割合・手続きを明文化します。税務調査で必ず提示を求められる重要書類です。
8-2 物件の選定・法人名義で契約
法人名義で契約し、敷金・礼金・仲介手数料も法人から支払います。
既存物件を社宅化する場合は、貸主の同意を得て「法人契約への切り替え」を行う必要があります(再契約扱いとなり、初期費用が再度発生するケースがあります)。
8-3 固定資産の課税標準額を把握
【確認方法】
• 借上社宅:大家または管理会社に確認。難しい場合は、物件所在地の市区町村役場(東京23区は都税事務所)で「固定資産課税台帳」の閲覧を請求
• 自社所有社宅:毎年4〜5月頃に送付される固定資産税の納税通知書に同封の「課税明細書」で確認
※借上社宅の場合、賃貸借契約書と本人確認書類を提示することで、借主として閲覧できます。
8-4 役員報酬の改定
役員報酬を下げて社宅制度を導入する場合、定期同額給与のルールにより、変更できる時期は事業年度開始から3か月以内に限られます。
タイミングを逃すと、損金算入できなくなるため注意が必要です。
役員報酬の変更ルールについては、過去記事でも解説しています。
会社設立したら必見!役員報酬の決め方と損金算入ルールを税理士が解説
9. Q&A
Q1. 一人社長の会社でも役員社宅は使えますか?
A. 使えます。
ただし、一人社長の場合は契約書類・社内規程の整備が疎かになりがちで、税務調査で狙われやすい傾向があります。
他の役員がいる会社と同様、法人契約・規程整備・適正な家賃設定を徹底することが重要です。
Q2. 役員社宅の家賃に消費税はかかりますか?
A. 住宅の貸付けは非課税です。
会社が大家に支払う家賃、役員が会社に支払う家賃のいずれも消費税はかかりません。
Q3. 役員の引越し費用は会社の経費にできますか?
A. 原則、役員個人の引越し費用は経費にできません(役員給与として課税)。
ただし、会社都合での転勤に伴う引越しなど、業務上の必要性が明確な場合は会社負担が認められるケースもあります。
Q4. タワーマンションを役員社宅にできますか?
A. 床面積が240㎡以下で、プール等の特殊設備がなく、内装が過度に豪華でない範囲であれば可能です。
ただし、高層階・高級仕様の部屋は「豪華社宅」と判断されるリスクがあるため、事前に税理士への相談をおすすめします。
Q5. 固定資産の課税標準額が分からない場合、家賃の50%で計算してもいいですか?
A. 借上社宅で小規模な住宅に該当する場合、本来は3つの計算式から算出した金額が基準となります。
「50%ルール」は小規模でない借上社宅の場合の基準であり、小規模住宅に当てはめると不利になります(50%より低い賃貸料相当額になることがほとんどです)。
面倒でも固定資産の課税標準額を確認し計算することで、大幅な節税効果が得られます。
10. まとめ
役員社宅の仕組みから、賃貸料相当額の計算方法、導入手順、税務調査で否認されないための注意点までについて解説しました。
役員社宅は、正しく運用すれば年間数十万円〜百万円単位の節税につながる効果的な制度です。
一方で、計算の誤りや手続きの不備は追徴課税に直結するため、導入前に専門家へ相談されることをおすすめします。
当事務所では、役員社宅の導入手順から、社内規程の整備、賃貸料相当額の計算、役員報酬の最適設計といったご相談まで承っております。お気軽にご相談ください。
最後までお読みいただきありがとうございました。
